了解美国最先进的治疗胰腺癌的手段


*胰腺癌难治, 5年生存率低,有两个原因1。诊断困难,早期症状不明显,发现时多是晚期; 2. 胰腺癌对放化疗都不敏感,手术切除是治愈胰腺癌的唯一方式,但是由于发现得晚,只有15%至20%的患者能够手术切除。
基于胰腺癌的特性,要想有效治疗胰腺癌精准检测非常重要, 只有早发现,手术切除才能达到最佳的治疗效果。如果发现时已经转移,那么控制病情发展就是第一目标,多种治疗手段联合控制病情发展。
美国是如何应对胰腺癌的
美国作为世界上最优质的医疗资源, 除了权威癌症中心高度专业的多学科诊疗团队,还有最先进的高科技诊断技术,层出不穷的新药, 对于胰腺癌的患者,美国提供的治疗方案包括基因筛查、精准诊断,分期、个体化治疗方案、如需要手术则有内镜手术、微创机器人手术 另外还有先进放疗技术、靶向治疗、免疫治疗、临床试验等更多选择
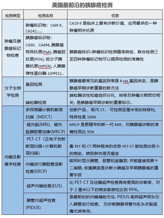
多种检测手段确保早期,精准诊断

B: 多学科的治疗方法
外科手术治疗
Whipple Procedure,胰十二指肠切除术:1935年美国发明, 治疗胰腺癌的标准术, 是唯一可能治愈胰腺癌的治疗手段。
保留幽门的胰十二指肠切除术(PPPD): 保留幽门,保留胃的储存功能,并使肠胃激素维持在术前水平。PPPD也是根治胰腺癌的一种选择。
全胰切除术(TP): 是在胰十二指肠切除术基础上改进的手术机制, 全胰切除可以彻底清除癌灶及胰腺周围淋巴结, 并且避免了发生胰瘘的危险。TP可以提高患者的生存率。
放射治疗
质子治疗:目前全球最先进的放射治疗手段,高效, 精准且不伤害周边组织。
强度调制放射治疗(IMRT):使用先进的成像和计算技术从不同的角度发出放射线。这种疗法具有极高的精确度。
立体定向适形放射疗法(SBRT)采用立体定向放疗技术, 提高局部控制率., 疾病缓解率为87%。
化学药物治疗
FOLFIRINOX:化疗综合方案,自2011年美国药监局获批一直被用于晚期胰腺癌的一线治疗。5年生存率几乎提高了一倍, 2015年又批了第二代 疗效更好,副作用更小。生存期明显延长。
靶向药物治疗

C.美国临床试验
美国医疗的先进不仅体现在它众多精准的检测手段,先进的治疗方法还在于它对新的治疗方向不懈地探索。
在美国,好的大型医院都参与教学与疾病研究,为更好地治疗提供证据支持。全球范围内,截至2020年5月20日,正在进行的胰腺癌临床试验有2659个,其中美国有1490个,中国有200个。

令人振奋的三药联合临床试验
2019年在美国临床医学会年会上披露根据一项由癌症研究所CRI资助的结合抗CD40免疫疗法,检查点抑制剂和化学疗法联合使用的临床试验,试验的中期结果显示,24位晚期胰腺癌患者中的20位肿瘤缩小,有望成为转移性胰腺癌患者的一线选择。
胰腺癌新药TYME-88 -Panc使77%受试患者生存期延长3倍
泰姆科技公司TYME,2019年7月4日在欧洲医学肿瘤学会第二十一届世界胃肠癌大会(ESMO GI)上宣布了其多中心开放标签II期TYME-88研究评估。SM-88作为晚期胰腺癌患者的口服单药疗法,继续显示出令人鼓舞的结果和良好耐受的安全性。77%受试患者生存期延长3倍,可获得影像学检查的患者中,有44%(25名患者中的11名)实现了疾病稳定或更高的RECIST临床受益率(CBR), 病情稳定或好转的患者在生存率方面具有统计学上显着的提高,死亡风险降低了92%)。
靶向药与化疗药物治疗晚期胰腺癌
此临床试验将HER1 / EGFR靶向药物厄洛替尼与化疗药吉西他滨联合使用是医学界为攻克晚期胰腺癌又一种尝试。共有569名患者被随机分配,厄洛替尼联合吉西他滨的无进展生存期明显提高,从17%变为23%,危险比(HR)为0.82,两组间的客观缓解率无显着差异。
https://www.ncbi.nlm.nih.gov/pubmed/17452677
联系我们, 获取胰腺癌美国治疗报告
